التطبيقات
يُعرف تموج التيار الكهربائي، أو ببساطة التموج، بأنه التذبذب الدوري للجهد أو التيار في مصدر الطاقة. ويُشكل هذا التذبذب تهديدًا محتملاً لاستقرار تشغيل الأجهزة الكهربائية. إذ يُمكن أن يُؤدي التموج المفرط في مصدر الطاقة إلى تقليل كفاءة تحويل الطاقة في النظام، وزيادة توليد الحرارة، وفي الحالات الشديدة، إ...
اقرأ المزيدفي الاختبارات الشاملة التي أُجريت مؤخرًا في أعماق البحار على نوع معين من المركبات الآلية تحت الماء (AUV)، أظهر نظام الملاحة بالقصور الذاتي المتكامل M5000 المقاوم للضغط، والمثبت بالألياف الضوئية، والذي طورته شركة مايكرو ماجيك، أداءً ممتازًا، حيث مكّن منصة المركبة الآلية من إنجاز عمليات رسم خرائط طبوغ...
اقرأ المزيديتكون كابل الزوج المجدول من سلكين معزولين ملتويين معًا، مما يجعله مناسبًا بشكل خاص لنقل الإشارات التفاضلية. وبالمقارنة مع الأسلاك المتوازية، فإنه يُقلل التداخل بشكل أكثر فعالية. وتتجلى خصائص كابل الزوج المجدول في الجانبين التاليين: 1. إزالة الاقتران السعويبالمقارنة مع الأسلاك المتوازية، فإن قيم سعة...
اقرأ المزيدفي مجال القياس بالقصور الذاتي الدقيق، يبرز الابتكار التكنولوجي وتوافق الأنظمة كمحركين رئيسيين يدفعان عجلة التقدم الصناعي. وقد أطلقت شركة مايكرو ماجيك مؤخرًا جهاز M3G-210/220 ثلاثي المحاور عالي الدقة جيروسكوب MEMS، بفضل أدائه التقني المتميز وفلسفة التصميم المتوافقة للغاية، يتوافق تمامًا مع جهازي STIM...
اقرأ المزيدأطلقت شركة مايكرو-ماجيك مؤخرًا وحدة قياس بالقصور الذاتي (IMU) عالية الأداء من فئة MEMS التكتيكية، وهي U5000، التي تُعدّ معيارًا يُحتذى به في الصناعة مقارنةً بسلسلة منتجات Sensonor STIM320 الشهيرة. لا تقتصر مزايا هذه الوحدة، المصنّعة محليًا، على تحقيقها معايير الأداء الأساسية فحسب، بل تُظهر أيضًا توا...
اقرأ المزيديشير تموج مصدر الطاقة إلى مُكوّن التيار المتردد الدوري الذي يظهر عند مخرج مصدر طاقة التيار المستمر. ويُعبَّر عن سعته عادةً بقيم الذروة إلى الذروة أو الذروة إلى القاع، كما هو موضح في الشكل 1. وينتج تموج مصدر الطاقة بشكل رئيسي عن عيوب في شكل الموجة أثناء تحويل الطاقة، مثل تغيرات الجهد الناتجة عن تشغيل...
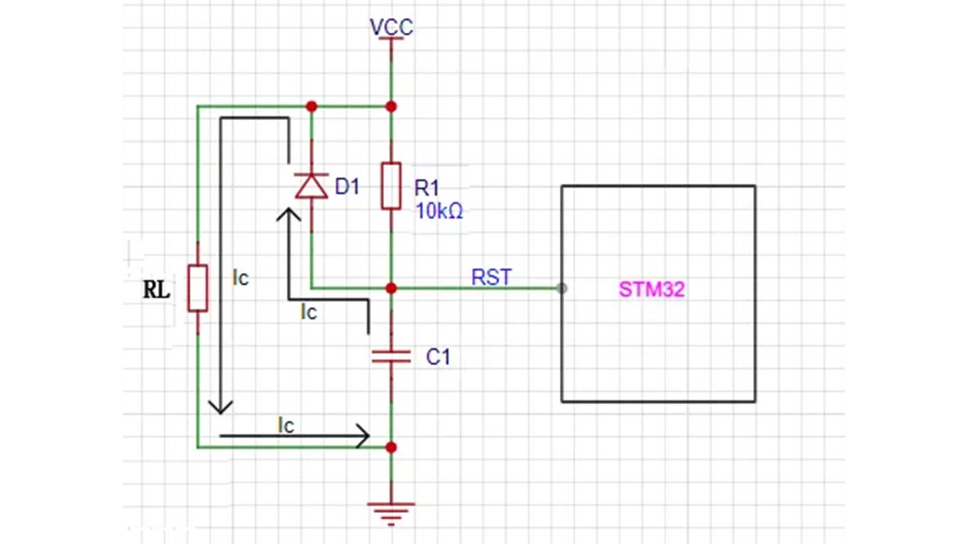
اقرأ المزيدفي دائرة إعادة الضبط الخاصة بـ STM32 الموضحة في الشكل 1، يتم عادةً توصيل ثنائي تبديل بالتوازي مع طرف المقاومة في دائرة إعادة الضبط RC. وتتمثل الوظيفة الرئيسية لهذا الثنائي في تسريع تفريغ شحنة المكثف.الشكل 1: دائرة إعادة ضبط STM32الشكل 2: مسار تفريغ دائرة إعادة ضبط STM32في دائرة إعادة الضبط RC، يُعدّ...
اقرأ المزيدمع التطور المستمر لتكنولوجيا الأتمتة الصناعية، تلعب مقاييس التسارع، باعتبارها مكونات أساسية، دورًا حاسمًا في مختلف المعدات الآلية. ولضمان دقة وموثوقية نتائج القياس، من الضروري اختيار مقياس التسارع الأنسب للتطبيق المحدد. وفيما يلي أهم الاعتبارات التي يجب مراعاتها عند الاختيار: أولاً: فهم المبادئ الأس...
اقرأ المزيدفي تطوير الجيل الجديد من الطائرات المقاتلة والصواريخ والمركبات فائقة السرعة، يُعد اختبار الطيران خطوة حاسمة للتحقق من أدائها الفائق ونطاق طيرانها. غالبًا ما تتميز هذه الطائرات بسرعات عالية للغاية، وقدرات مناورة مكثفة، ومسارات طيران معقدة، مما يفرض متطلبات صارمة على أنظمة الملاحة الموجودة على متنها....
اقرأ المزيدتتضمن دوائر وحدة الاستشعار التي نصممها عادةً دوائر معالجة الإشارات الرقمية (مثل وحدة التحكم الدقيقة) ودوائر تناظرية (بما في ذلك مستشعر الواجهة الأمامية وتضخيم الإشارة). ببساطة، يُعدّ التأريض الرقمي طرف المرجع المشترك للدوائر الرقمية، أي طرف المرجع لإشارات الجهد الرقمي؛ بينما يُعدّ التأريض التناظري ط...
اقرأ المزيدفي مجال تكنولوجيا القصور الذاتي، لطالما كانت الدقة هي المعيار الأساسي للتقييم. وحدة القياس بالقصور الذاتي القيمة. U503 سلسلة وحدات قياس القصور الذاتي MEMS التي قدمتها شركة مايكرو ماجيكيلعب هذا الجهاز، بدقته التي تضاهي دقة الجيروسكوبات الليفية البصرية، وأدائه المستقر عبر نطاق درجة الحرارة بأكمله، وت...
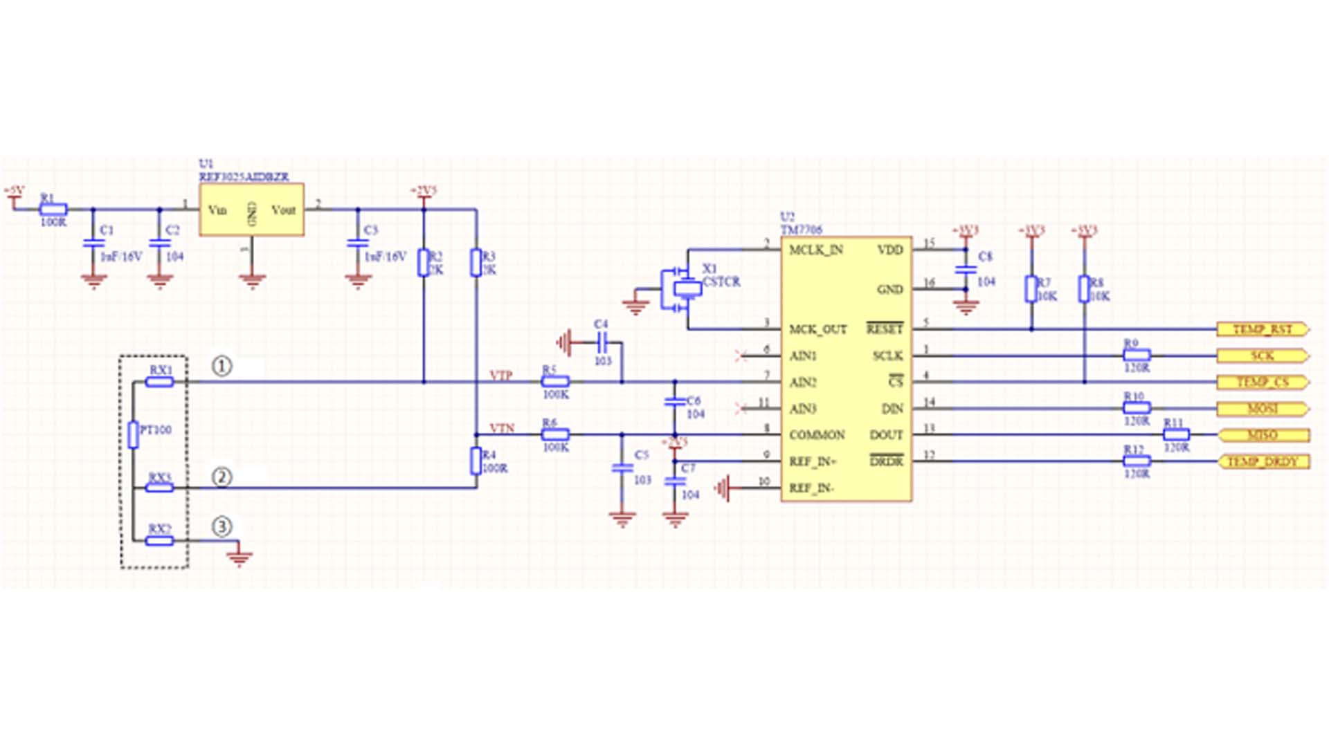
اقرأ المزيدThe PT100 resistance thermometer is constructed from pure platinum metal—hence its designation as a platinum resistance thermometer—and stands as the most widely utilized temperature sensor within the medium-to-low temperature range. Its primary characteristics include high measurement a...
اقرأ المزيد
Xml سياسة الخصوصية مدونة خريطة الموقع
حقوق الطبع والنشر @ شركة مايكرو ماجيك جميع الحقوق محفوظة.
الشبكة المدعومة