التطبيقات
يواجه استكشاف أعماق البحار تحديات جسيمة، كالضغط العالي، والظلام الدامس، والبيئات الكهرومغناطيسية المعقدة، والعمليات طويلة الأمد. في معدات مثل الغواصات غير المأهولة في أعماق البحار ومنصات رسم الخرائط تحت الماء، تُعد أنظمة الملاحة بالقصور الذاتي (INS) عالية الدقة والموثوقية أساسية لضمان نجاح المهام، و...
اقرأ المزيدتتمثل وظيفة مُثبِّط الجهد العابر (TVS) في حماية الدوائر الإلكترونية من التلف الناتج عن ارتفاعات الجهد العابرة (مثل الصواعق والتفريغ الكهروستاتيكي). فهو يضمن سلامة الدائرة من خلال تثبيت طاقة الارتفاع المفاجئ وتحويلها بسرعة. في تصميم دائرة حماية TVS، عادةً ما يتم توصيل مقاومة على التوالي، كما هو موضح...
اقرأ المزيديكمن التحدي الأساسي في المسح البحري في تحديد موقع منصة المسح واتجاهها وحالتها الحركية بدقة في بيئات المحيطات المفتوحة حيث تفتقر إلى المراجع الخارجية الثابتة، مما يوفر مرجعًا مكانيًا ثابتًا لأجهزة الكشف مثل السونار. يمكن لحلول نظام تحديد المواقع العالمي (GPS) التقليدية المزودة ببوصلة جيروسكوبية أن ت...
اقرأ المزيدفي سهل شمال الصين الشاسع، تحلق طائرة زراعية مسيّرة ضخمة، يبلغ طول جناحيها أكثر من ثلاثة أمتار، بثبات فوق حقول القمح على ارتفاع خمسة أمتار. وعلى عكس عمليات الرش التقليدية، تحافظ هذه الطائرة على ثبات استثنائي أثناء تحليقها فوق تلال الحقول المتموجة والتيارات الهوائية المتقلبة، مما يضمن رش رذاذ مبيد حشر...
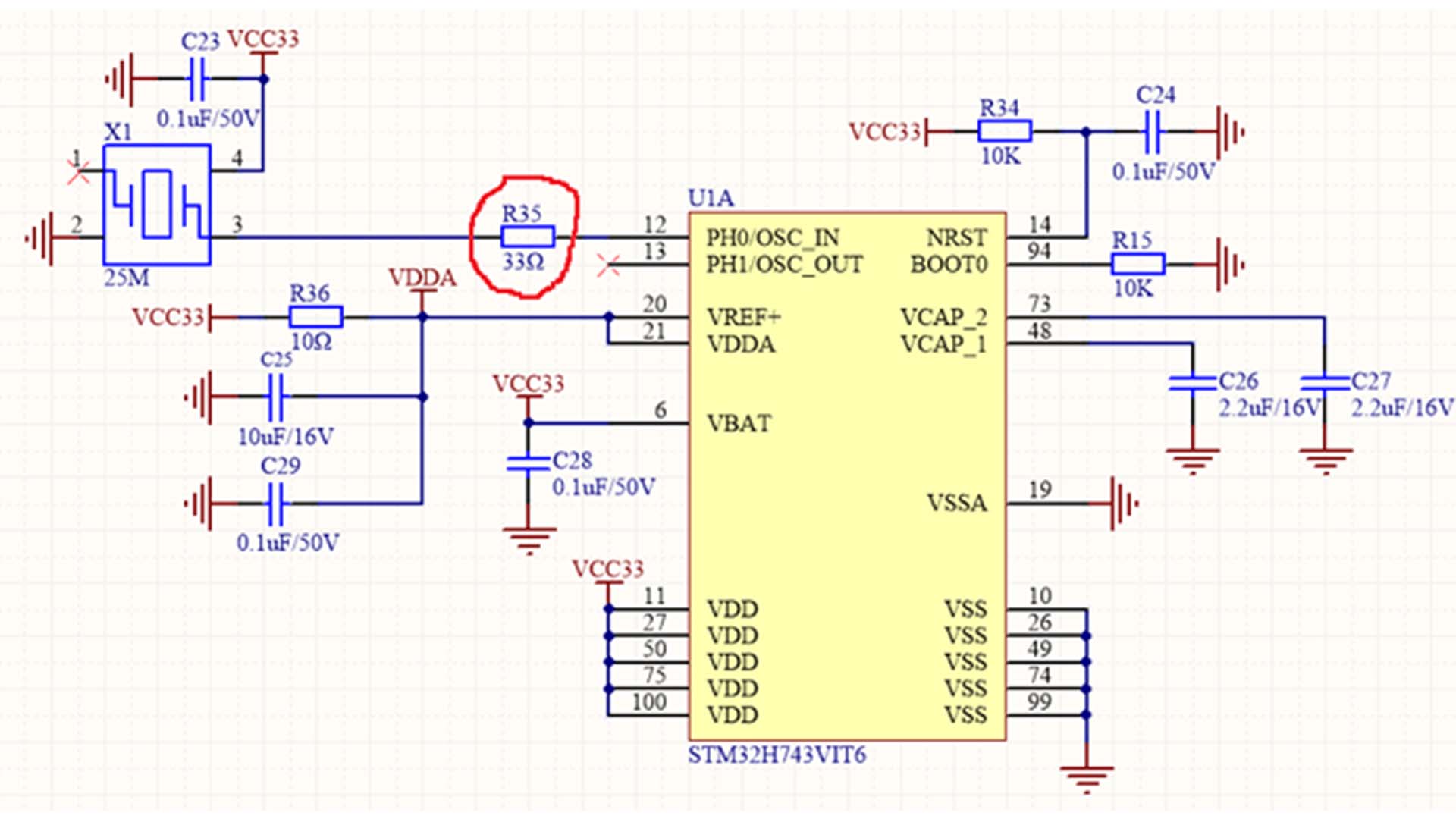
اقرأ المزيدعند تصميم مخطط دائرة الساعة لوحدة تحكم دقيقة، إذا تم استخدام مذبذب بلوري نشط كمصدر للساعة، فعادةً ما تُضاف مقاومة قيمتها عشرات الأوم إلى خرجها. وتخدم هذه المقاومة بشكل أساسي الأغراض التالية:1. مطابقة المعاوقةعندما لا تتطابق مقاومة خرج مذبذب الكريستال النشط مع مقاومة خط نقل لوحة الدوائر المطبوعة (عا...
اقرأ المزيدفي عصر التطور السريع لتكنولوجيا الطائرات المسيّرة، سواءً لأغراض المسح الجوي عالي الدقة ورسم الخرائط، أو حماية النباتات الزراعية بدقة، أو توصيل الإمدادات في حالات الطوارئ والمراقبة البيئية المعقدة، تطورت هذه الطائرات من مجرد ألعاب بسيطة يتم التحكم بها عن بُعد إلى روبوتات جوية فائقة الذكاء. ويكمن وراء...
اقرأ المزيدنعلم أن تحسين قدرة أنظمة الاتصالات على مقاومة التداخل يعتمد على استخدام تقنية نقل الإشارات التفاضلية في واجهات RS485 وCAN bus وUSB وEthernet. وتختلف هذه التقنية عن أسلوب خط الإشارة الأحادي التقليدي، حيث تُنقل الإشارات عبر خطين، لكل منهما سعة متساوية ولكن طور متعاكس. تُسمى الإشارات المنقولة على هذين...
اقرأ المزيدفي مرحلة محورية من التطور العالمي للأنظمة غير المأهولة نحو الذكاء وقدرات العمل الجماعي والدقة العالية، أصبح أداء المستشعرات الأساسية عائقًا حاسمًا يحد من تحسين قدرات النظام. ومؤخرًا، أطلقت شركة مايكرو ماجيك، الرائدة في تصميم وتصنيع المستشعرات بالقصور الذاتي، رسميًا جيلًا جديدًا من سلسلة مستشعرات جير...
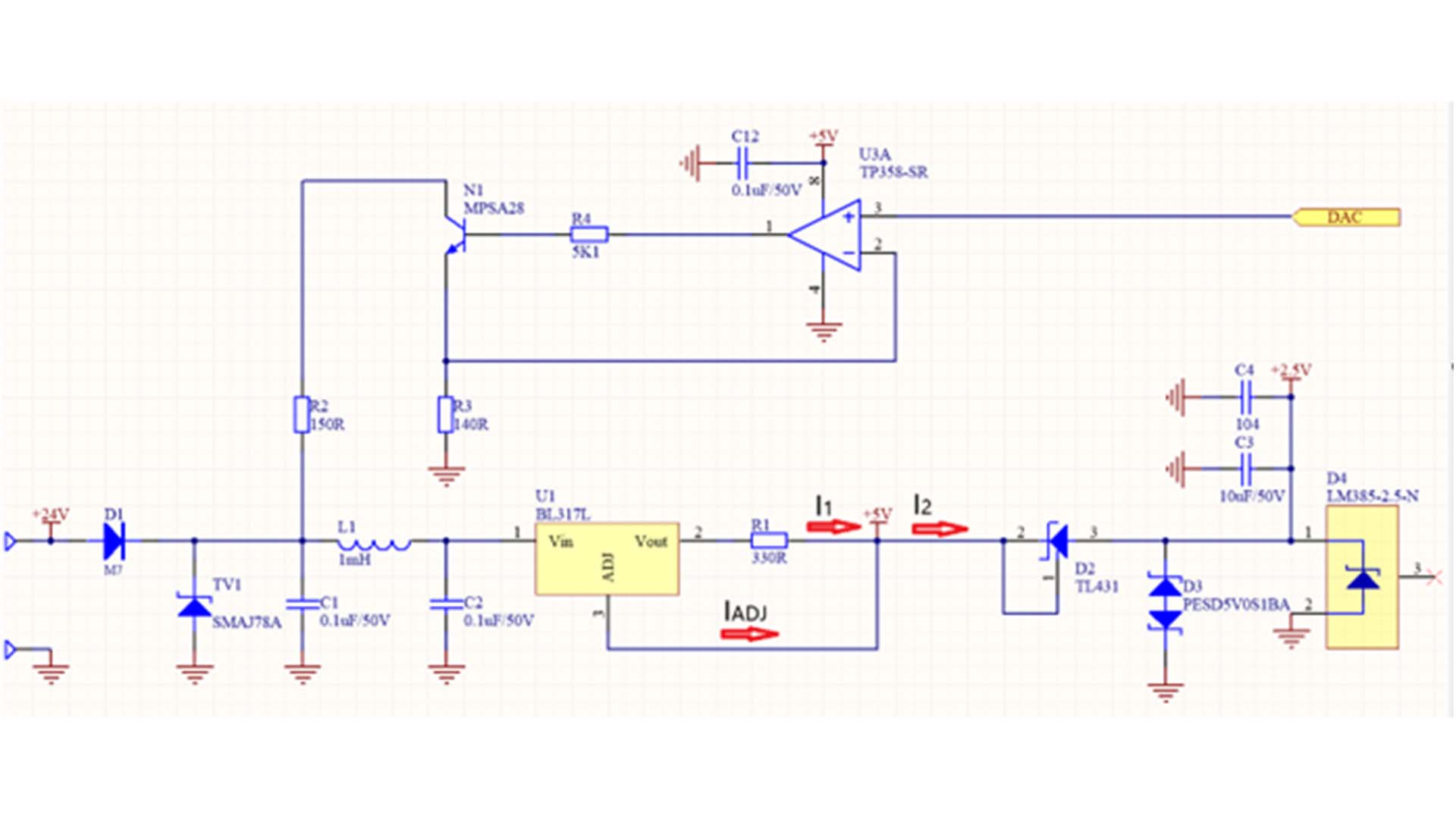
اقرأ المزيدفي البيئات الصناعية، ولتوفير تكاليف الكابلات، يُستخدم نظام ثنائي الأسلاك بتيار 4-20 مللي أمبير بشكل شائع. يستخدم هذا النظام سلكين لتزويد مستشعر/مرسل المجال بالطاقة ونقل الإشارة التناظرية في آنٍ واحد. من المعروف أن دائرة المستشعر/المرسل تتطلب مقدارًا معينًا من التيار للتشغيل؛ لذا، يجب أن يكون تصميم ا...
اقرأ المزيدالمقاومة الصفرية، والمعروفة أيضًا بمقاومة التوصيل، هي مقاومة ذات غرض خاص. لا تمتلك المقاومة الصفرية مقاومة صفرية فعليًا، بل هي مقاومة ذات قيمة مقاومة صغيرة جدًا. ولأنها تمتلك قيمة مقاومة، فإنها تتمتع بنفس مواصفات التفاوت والدقة التي تتمتع بها المقاومات السطحية العادية. في تصميم لوحات الدوائر المطبوع...
اقرأ المزيدCompared with traditional accelerometers, quartz flexible accelerometers have higher accuracy and reliability. Its high precision can be reflected in the accuracy of data, while its reliability can be reflected in the stability and lifespan of equipment operation. In addition, due to the insensitivi...
اقرأ المزيدأطلقت شركة مايكرو ماجيك، الموردة لتكنولوجيا الأنظمة الكهروميكانيكية الدقيقة (MEMS)، مؤخراً U4930 سلسلة عالية الدقة وحدة قياس القصور الذاتي MEMS (IMU). سرعان ما لفت هذا المنتج انتباه المكاملين في مجالات الطائرات بدون طيار الصناعية، والملاحة عالية الدقة، والقيادة الذاتية، والمسح المتنقل، وذلك بفضل أدا...
اقرأ المزيد
Xml سياسة الخصوصية مدونة خريطة الموقع
حقوق الطبع والنشر @ شركة مايكرو ماجيك جميع الحقوق محفوظة.
الشبكة المدعومة