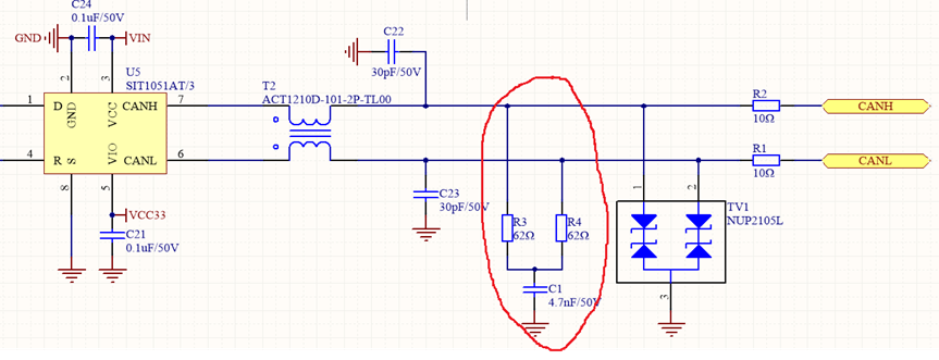
We often see the design circuit shown in the figure below in CAN communication: the CAN terminal resistor does not directly use 120 ohms. Instead, a grounded capacitor is added between two 62Ω resistors to "split" the terminal resistor into two parts, which is the split termination method.

Figure 1 CAN bus interface circuit
This connection method is actually quite sophisticated; it effectively reduces external interference on the differential signal. The CAN bus transmits differential signals, which are generally highly resistant to common-mode interference. However, for high-reliability design, the CAN bus must withstand a variety of harsh environments. High-amplitude common-mode spike interference on the bus can damage the ground-connected circuitry within the CAN transceiver, necessitating interference suppression. The simplest and most effective method for suppressing this interference is to use an RC low-pass filter. This involves splitting the 120Ω termination resistor into two 62Ω resistors connected in series, with a small capacitor connected to ground between the two resistors. This creates an RC low-pass filter at each of the two differential transmission ports, CANH/CANL, on the CAN bus.
The cutoff frequency of an RC low-pass filter is Fc = 1/(2πRC), so C = 1/(2πRFc). This means that the size of the capacitor is related to the signal transmission cutoff frequency. The choice of capacitor is typically determined by the baud rate. For a 500kHz baud rate, we choose a cutoff frequency of 500kHz. The capacitance calculation formula is:
C = 1/(2πRFc) = 1/(2π*500000*62) = 5.13nF. A capacitor of 4.7nF, which is close to the commonly used value, is sufficient.
The CAN bus uses split termination to more effectively filter out high-frequency common-mode noise, improving communication stability in complex industrial environments.
Xml سياسة الخصوصية المدونة خريطة الموقع
حقوق النشر
@ شركة مايكرو ماجيك كل الحقوق محفوظة.
دعم الشبكة