التطبيقات
يتجلى استخدام مستشعرات سرعة العجلات في أنظمة الملاحة بالقصور الذاتي (INS) بشكل أساسي في دمج البيانات من عدة مستشعرات وتصحيح الأخطاء، لا سيما في توجيه المركبات. تعتمد أنظمة الملاحة بالقصور الذاتي (INS) بشكل رئيسي على الجيروسكوبات ومقاييس التسارع لحساب الموقع والسرعة والاتجاه من خلال التكامل، إلا أنها...
اقرأ المزيدفي الدوائر المستخدمة للاتصال عبر ناقل SPI مع الأجهزة الطرفية، يتم عادةً توصيل مقاوم صغير بمقاومة تبلغ عشرات الأوم على التوالي مع خط الإشارة، كما هو موضح في الشكل 1. يحقق هذا التصميم الوظائف التالية:1. مطابقة المعاوقة. عندما تكون خطوط إشارة SPI طويلة أو سعة الحمل كبيرة، قد تنعكس الإشارة عند نهاية خط...
اقرأ المزيدتلعب أنظمة الملاحة بالقصور الذاتي (INS) دورًا حاسمًا في تكنولوجيا القيادة الذاتية، لا سيما في معالجة أوجه القصور في أجهزة الاستشعار الأخرى مثل نظام تحديد المواقع العالمي (GPS) والكاميرات وتقنية الليدار. فهي توفر معلومات مستمرة وعالية التردد وغير مضطربة عن حالة الحركة، وتُعد أحد المكونات الأساسية لإ...
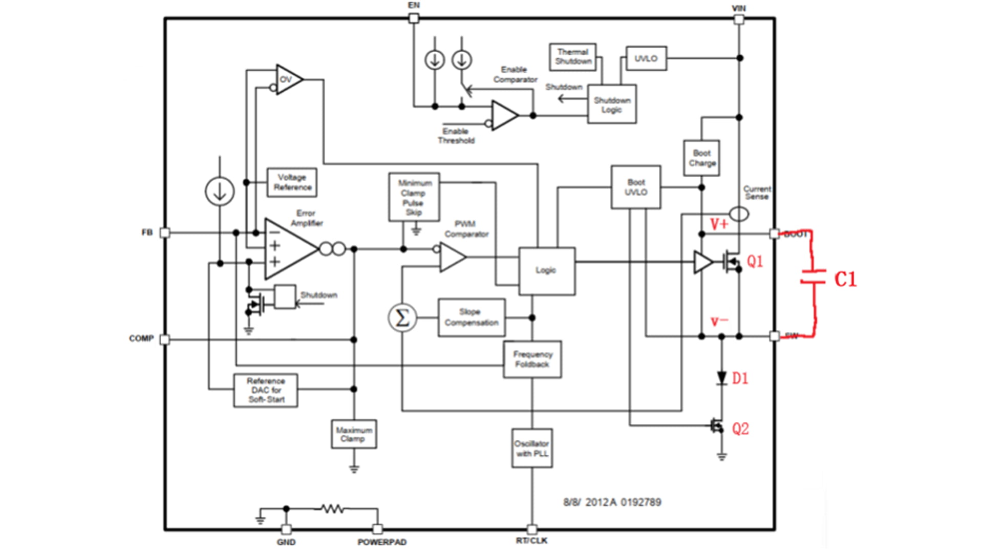
اقرأ المزيدالشكل 1: وحدة تزويد الطاقة BUCعادةً، عند تصميم مصدر طاقة خافض للجهد غير متزامن، يتم توصيل مكثف تمهيدي بين طرفي SW وBOOT للشريحة، كما هو موضح في الشكل 1 (C1). يعتمد المكثف التمهيدي على خاصية عدم تغير الجهد عبره فجأة. فعند تثبيت جهد معين عبر المكثف، وعند زيادة الجهد عند الطرف السالب، يبقى الجهد عند ال...
اقرأ المزيدفي تصميم أنظمة قياس الميل عالية الدقة، يُعدّ التحكم في الأخطاء عاملاً أساسياً في تحديد أداء النظام. تجمع هذه المقالة بين نتائج الأبحاث الحالية والممارسات الهندسية لمناقشة أساليب التنفيذ، ومصادر الأخطاء، وأساليب التحليل، والحلول من أربعة جوانب، مما يوفر مرجعاً لتصميم أنظمة قياس الميل عالية الدقة وتحس...
اقرأ المزيدفي الاستخدام الفعلي لناقل CAN، كما هو موضح في الشكل 1، يلزم توصيل مقاومة 120 أوم عند طرفي الناقل. فما هو الأساس لاستخدام مقاومة 120 أوم؟الشكل 1فيما يلي نأخذ مخطط البنية الداخلية لـ TJA1044 كمثال للتحليل.الشكل 2تتميز ناقلة CAN بأن الوضع السائد يُمثل القيمة 0، والوضع المتنحي يُمثل القيمة 1. عندما تكون...
اقرأ المزيدأطلقت شركة مايكرو-ماجيك جهاز قياس القصور الذاتي عالي الدقة UF300، المصمم خصيصًا لأنظمة الملاحة. يعتمد هذا الجهاز على تقنية الجيروسكوب الليفي البصري المتطورة، ويجمع بين الدقة العالية والتصغير والموثوقية الفائقة، وهو مصمم خصيصًا للأجهزة الذكية في البيئات القاسية. سواءً تعلق الأمر بالتحكم السلس في الط...
اقرأ المزيدكثيراً ما نرى تصميم الدائرة الموضح في الشكل أدناه في اتصالات CAN: لا يستخدم مقاوم طرف CAN قيمة 120 أوم مباشرةً. بدلاً من ذلك، تتم إضافة مكثف مؤرض بين مقاومتين 62 أوم "لتقسيم" مقاوم الطرف إلى جزأين، وهي طريقة الإنهاء المقسم.الشكل 1: دائرة واجهة ناقل CANتُعدّ طريقة التوصيل هذه متطورة للغاية، إذ تُقلّل...
اقرأ المزيدفي مجالات الصناعة والبحث المعقدة والمتغيرة باستمرار، تُحدد دقة وموثوقية أنظمة الملاحة نجاح المهام أو فشلها بشكل مباشر. ويُقدم نظام الملاحة بالقصور الذاتي عالي الدقة من سلسلة IF3900، الذي أطلقته شركة مايكرو ماجيك، بتصميمه التقني الرائد وأدائه الاستثنائي، حلولاً مبتكرة لتطبيقات متميزة تشمل الطيران وال...
اقرأ المزيدذكرت المقالة السابقة أنه للحد من تأثير الضوضاء عالية التردد، تحتاج دائرة أخذ عينات التيار 4-20 مللي أمبير إلى إضافة مرشح تمرير منخفض RC قبل أخذ عينات محول الإشارة التناظرية إلى الرقمية (ADC). تم اعتماد دائرة مرشح التمرير المنخفض RC الموضحة في الشكل 1، حيث R2 تساوي 1.6 كيلو أوم و C1 تساوي 0.1 ميكرو ف...
اقرأ المزيدشهدت الصين تقدماً ملحوظاً في مجال تكنولوجيا القصور الذاتي، حيث أعلنت شركة مايكرو ماجيك مؤخراً عن نجاح تطبيق نظام الملاحة بالقصور الذاتي عالي الأداء IF3700 على منصة الطائرات المسيّرة الصناعية المتطورة من الجيل الجديد "تيانهانغ إنتليجنس"، الرائدة في هذا المجال. ويمثل هذا التعاون إنجازاً شاملاً في مؤشر...
اقرأ المزيدالشكل 1. مخطط محول BUCK غير المتزامنيوضح الشكل 1 بنية محول باك غير المتزامن. عادةً ما تدمج رقائق محول باك غير المتزامن ترانزستور MOSFET عالي الجهد داخليًا فقط. يلزم تركيب صمام ثنائي حر بين طرف SW والأرضي (GND) كمسار حر لملف الحث عند إيقاف تشغيل ترانزستور MOSFET عالي الجهد.يجب أن يستوفي اختيار الصمام...
اقرأ المزيد
Xml سياسة الخصوصية مدونة خريطة الموقع
حقوق الطبع والنشر @ شركة مايكرو ماجيك جميع الحقوق محفوظة.
الشبكة المدعومة