وطن Hardware

Selection Criteria for Freewheeling Diodes in BUCK Buck Converter Circuits

منتجات جديدة

Selection Criteria for Freewheeling Diodes in BUCK Buck Converter Circuits

November 06, 2025

Figure 1. Non-synchronous BUCK converter topology

Figure 1 shows the topology of an asynchronous BUCK converter. Asynchronous BUCK converter chips typically integrate only the high-side MOSFET internally. A freewheeling diode needs to be installed between the SW pin and GND as the freewheeling path for the power inductor when the high-side MOSFET is turned off.

The selection of the freewheeling diode must meet at least the following two hard criteria (1)(2) and two optimization criteria (3)(4):

(1) The reverse operating voltage VRRM of the freewheeling diode must be equal to or greater than the maximum input voltage VIN(max).

(2) The forward conduction current IF(AV) of the freewheeling diode must not be less than Iout(max)*(1-D), where D is the duty cycle of the buck converter, and Iout(max) is the maximum load current that the buck converter can support. For a more stringent selection of the freewheeling diode's overcurrent capability, it can be selected to be greater than or equal to the peak current on the inductor IOUT+(ΔIL)/2.

(3) The smaller the forward voltage drop VF, the smaller the power loss caused by this parameter, and the higher the power efficiency. (4) The faster the switching speed from the on state to the off state (the smaller the reverse recovery time trr), the smaller the reverse recovery loss, and the higher the power efficiency, the better.

Schottky barrier diodes (SBDs) are ideal choices for freewheeling diodes due to their small forward voltage drop and fast reverse recovery time (typically tens of nanoseconds or even a few nanoseconds), reducing power losses in the freewheeling diode.

To design a step-down DC-DC converter with a DC input voltage range of 9-36V, a typical input voltage of 12V, an output voltage of 5V, and a maximum load capacity of 5A, a Schottky diode with a reverse operating voltage of 40V and a forward current greater than 5A is selected because its maximum input voltage is 36V. As shown in Figure 2, the SS54 Schottky diode has a reverse operating voltage of 40V, an average rectified current of 5A, and a maximum forward voltage drop of 0.55V at a forward current of 5.0A, meeting the circuit requirements.

Figure 2 Electrical parameters of SS54 Schottky diode

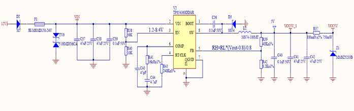
When the input voltage is a typical 12V, the duty cycle is a typical 5/12, and the average current flowing through the freewheeling diode is 5.0A*(1-5/12)=2.917A. When the input voltage is the maximum value of 36V, the duty cycle is a minimum of 5/36, and the maximum average current flowing through the freewheeling diode is 5.0A*(1-5/36)=4.3A. As shown in Figure 3, D3 (SS54) in the TPS54360DDAR circuit design example is the selected freewheeling diode.

Figure 3. TPS54360DDAR circuit design example

 

Subscibe To Newsletter
من فضلك تابع القراءة، ابق على اطلاع، اشترك، ونحن نرحب بك لتخبرنا برأيك.
f y

اترك رسالة

اترك رسالة
إذا كنت مهتما بمنتجاتنا وتريد معرفة المزيد من التفاصيل ، فالرجاء ترك رسالة هنا ، وسوف نقوم بالرد عليك في أقرب وقت ممكن.
إرسال

وطن

منتجات

واتس اب

اتصل بنا