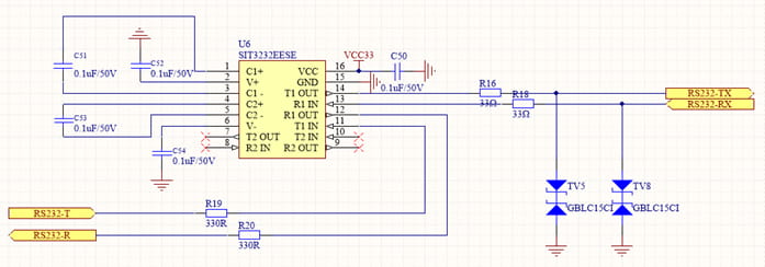
The function of a TVS (Transient Voltage Suppressor) is to protect electronic circuits from damage caused by transient overvoltages (such as lightning strikes and electrostatic discharge). It ensures circuit safety by rapidly clamping and diverting surge energy. In TVS protection circuit design, a resistor is usually connected in series, as shown in Figure 1, where a 22Ω resistor is connected in series with both the receiving and transmitting lines of the RS232 communication interface circuit. The TVS is connected in series with the resistor to absorb energy during overvoltage events, protecting the circuit and limiting the current. This configuration ensures that when the circuit is threatened by transient overvoltage, the TVS can quickly intervene and effectively absorb the overvoltage, thus protecting other components in the circuit from damage. At the same time, the series resistor further regulates the current magnitude, preventing the TVS from being damaged by excessive current while absorbing the overvoltage.

Figure 1 RS232 communication interface
There are generally two ways to connect a TVS with a series resistor: one is to place the resistor after the TVS, as shown in Figure 2, and the other is to connect the resistor before the TVS, as shown in Figure 3. These two methods vary depending on the application scenario. The front connection method can reduce inrush current, while the rear connection method can more effectively perform secondary voltage division and current limiting.

Figure 2

Figure 3
In the circuit shown in Figure 2, the TVS device initially absorbs most of the inrush current. Subsequently, any remaining residual voltage or current is divided and current-limited again through resistor R2. This design more effectively protects the downstream load. However, if the impedance of the downstream load is much greater than that of resistor R2, the voltage division and current-limiting effect becomes relatively small, and the role of resistor R2 is relatively weakened.
In the circuit shown in Figure 3, when considering the magnitude of the inrush current, if the surge is small, a resistor of appropriate power can be selected and placed before the TVS. In this way, the resistor will share a small portion of the current, thereby reducing the inrush current IPP. Consequently, the clamping voltage Vc of the TVS will also decrease accordingly, further enhancing the protection effect on the downstream load.
Xml سياسة الخصوصية المدونة خريطة الموقع
حقوق النشر
@ شركة مايكرو ماجيك كل الحقوق محفوظة.
دعم الشبكة