RS485 is widely used in various fields such as industrial intelligent instruments and communication equipment due to its strong anti-interference ability and low cost. However, industrial environments are complex and subject to severe electromagnetic interference. Non-isolated RS485 systems have the following disadvantages:
(1) In outdoor or industrial environments, lightning strikes and power switching can generate transient high-voltage surges, which can easily damage the backend circuit;
(2) When multiple devices share the RS485 bus, a fault at one node (such as a short circuit) can cause the entire bus to fail;
(3) When the distance between 485 communication nodes is too far (greater than 50 meters), the reference ground of each node is connected to the local ground. When there is a large voltage difference between the grounds at both ends, the ground potential will be superimposed on the signal line as a common-mode voltage, which may exceed the common-mode voltage range that the port can withstand, affecting normal communication, or even damaging the backend circuit;
(4) When the ground planes between distant 485 communication nodes are connected using cables (such as 485 shielded cables), the ground wire will form a ground loop with the earth, coupling external common-mode noise and generating ground loop currents, which may cause the entire circuit system to fail.
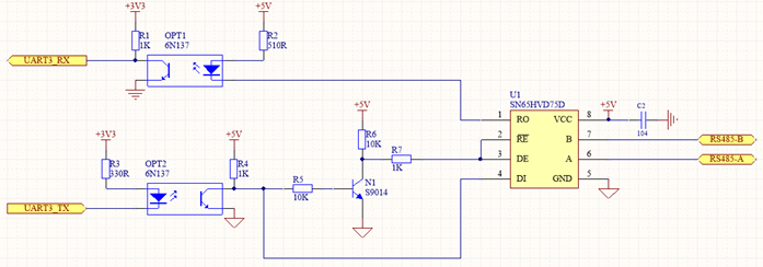
If these unfavorable factors exist, or if safety regulations require electrical isolation between devices to prevent leakage or sparks from causing hazards, an isolated RS485 solution must be considered. An isolated RS485 circuit adds electrical isolation capabilities to the non-isolated circuit, resulting in stronger anti-interference and system stability. Achieving isolation in an RS485 circuit requires the use of isolation devices, such as optocouplers, magnetic isolators, and isolation chips. Optocouplers are the most commonly used isolation devices and are relatively inexpensive. The speed of the optocoupler must meet the baud rate requirements; generally, high-speed optocouplers are used for RS485 electrical isolation, and a DC-DC isolation module is needed to provide independent power to the node. Figure 1 shows a low-cost RS485 electrical isolation solution.

Xml سياسة الخصوصية المدونة خريطة الموقع
حقوق النشر
@ شركة مايكرو ماجيك كل الحقوق محفوظة.
دعم الشبكة