الأجهزة
ذكرت المقالة السابقة أنه للحد من تأثير الضوضاء عالية التردد، تحتاج دائرة أخذ عينات التيار 4-20 مللي أمبير إلى إضافة مرشح تمرير منخفض RC قبل أخذ عينات محول الإشارة التناظرية إلى الرقمية (ADC). تم اعتماد دائرة مرشح التمرير المنخفض RC الموضحة في الشكل 1، حيث R2 تساوي 1.6 كيلو أوم و C1 تساوي 0.1 ميكرو ف...
اقرأ المزيدالشكل 1. مخطط محول BUCK غير المتزامنيوضح الشكل 1 بنية محول باك غير المتزامن. عادةً ما تدمج رقائق محول باك غير المتزامن ترانزستور MOSFET عالي الجهد داخليًا فقط. يلزم تركيب صمام ثنائي حر بين طرف SW والأرضي (GND) كمسار حر لملف الحث عند إيقاف تشغيل ترانزستور MOSFET عالي الجهد.يجب أن يستوفي اختيار الصمام...
اقرأ المزيدفي محول التبديل الخافض للجهد، يكون تيار الذروة النظري الذي يمكن أن يتحمله ملف الحث هو IL,PK=(1+r/2)×Iخارجهذا هو الأساس لتحديد الحد الأدنى لقيمة التيار المقنن أو تيار التشبع لملف الحث. يجب أن تكون قيمة الاختيار الفعلية أكبر من القيمة النظرية لتيار الذروة.بمجرد تحديد قيمة الحث وشروط أخرى لملف الحث، يك...
اقرأ المزيدعند تصميم دوائر إمداد الطاقة التبديلية، نقوم عادةً بحساب تموج الخرج باستخدام الصيغة التالية:إذا كان المكثف المستخدم من نوع MLCC (مكثف سيراميكي متعدد الطبقات)، فإن مقاومته الداخلية (ESR) تُعتبر ضئيلة للغاية نظرًا لانخفاض قيمتها. لذلك، وبناءً على جهد الدخل/الخرج، وتردد التبديل، والتموج المستهدف، يمكن...
اقرأ المزيدفي دائرة إعادة الضبط الخاصة بـ STM32 الموضحة في الشكل 1، يتم عادةً توصيل ثنائي تبديل بالتوازي مع طرف المقاومة في دائرة إعادة الضبط RC. وتتمثل الوظيفة الرئيسية لهذا الثنائي في تسريع تفريغ شحنة المكثف.الشكل 1: دائرة إعادة ضبط STM32الشكل 2: مسار تفريغ دائرة إعادة ضبط STM32في دائرة إعادة الضبط RC، يُعدّ...
اقرأ المزيدIn industrial applications, to accurately measure temperature values, we typically use a PT100 bridge circuit to sample and convert resistance changes into voltage changes. To obtain different measurement ranges, the sampling resistors are divided into 100 ohms and 50 ohms. Method 1 and Method 2 are...
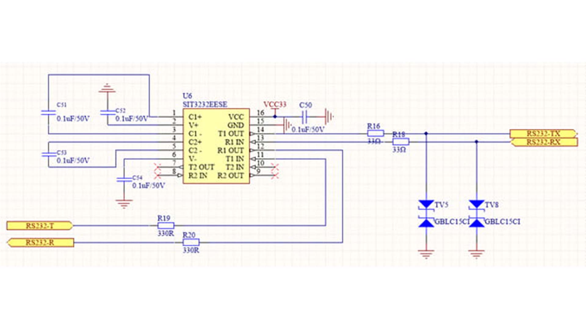
اقرأ المزيديُعدّ RS232 (المعروف أيضًا باسم EIA RS-232) أحد معايير واجهات الاتصال التسلسلي الشائعة الاستخدام. يستخدم هذا المعيار الاتصال ثنائي الاتجاه الكامل ويتطلب ثلاثة خطوط: الأرضي، والإرسال، والاستقبال. يُناسب RS-232 الاتصال المباشر بين الأجهزة فقط. ونظرًا لإشارته أحادية الطرف، فإنه يتمتع بقدرة ضعيفة على مق...
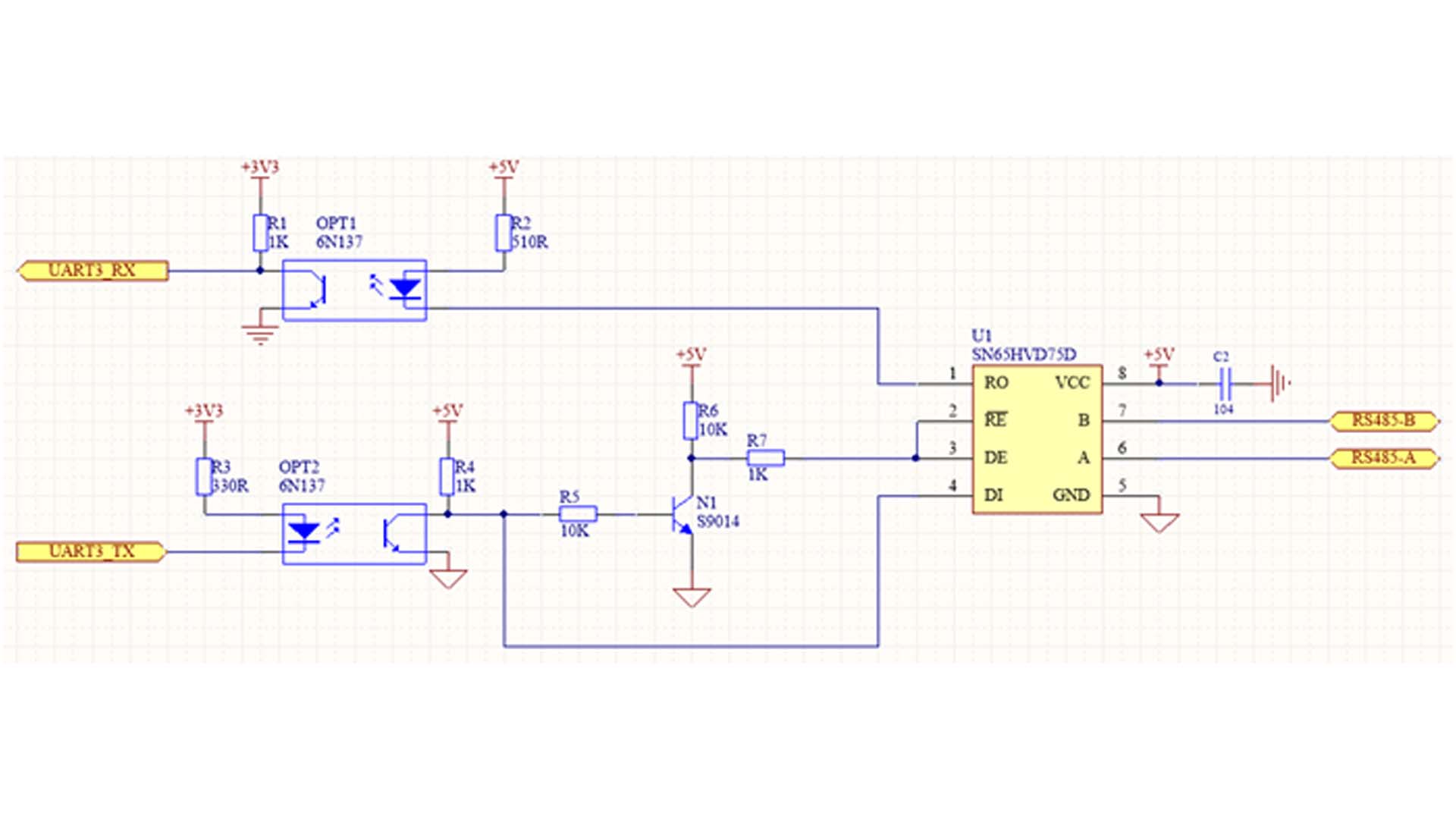
اقرأ المزيديُستخدم بروتوكول RS485 على نطاق واسع في مجالات متنوعة، مثل الأجهزة الصناعية الذكية ومعدات الاتصالات، نظرًا لقدرته العالية على مقاومة التداخل وانخفاض تكلفته. مع ذلك، تتسم البيئات الصناعية بالتعقيد وتتعرض لتداخل كهرومغناطيسي شديد. وتتسم أنظمة RS485 غير المعزولة بالعيوب التالية:(1) في البيئات الخارجية...
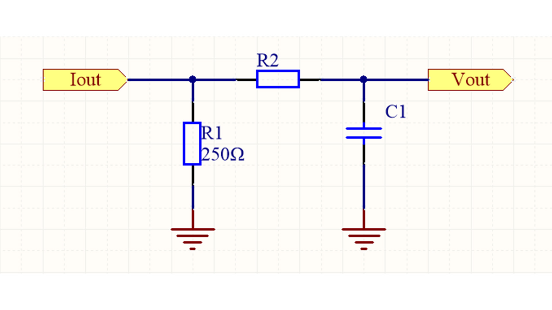
اقرأ المزيدتتمثل وظيفة مُثبِّط الجهد العابر (TVS) في حماية الدوائر الإلكترونية من التلف الناتج عن ارتفاعات الجهد العابرة (مثل الصواعق والتفريغ الكهروستاتيكي). فهو يضمن سلامة الدائرة من خلال تثبيت طاقة الارتفاع المفاجئ وتحويلها بسرعة. في تصميم دائرة حماية TVS، عادةً ما يتم توصيل مقاومة على التوالي، كما هو موضح...
اقرأ المزيدعند تصميم مخطط دائرة الساعة لوحدة تحكم دقيقة، إذا تم استخدام مذبذب بلوري نشط كمصدر للساعة، فعادةً ما تُضاف مقاومة قيمتها عشرات الأوم إلى خرجها. وتخدم هذه المقاومة بشكل أساسي الأغراض التالية:1. مطابقة المعاوقةعندما لا تتطابق مقاومة خرج مذبذب الكريستال النشط مع مقاومة خط نقل لوحة الدوائر المطبوعة (عا...
اقرأ المزيدنعلم أن تحسين قدرة أنظمة الاتصالات على مقاومة التداخل يعتمد على استخدام تقنية نقل الإشارات التفاضلية في واجهات RS485 وCAN bus وUSB وEthernet. وتختلف هذه التقنية عن أسلوب خط الإشارة الأحادي التقليدي، حيث تُنقل الإشارات عبر خطين، لكل منهما سعة متساوية ولكن طور متعاكس. تُسمى الإشارات المنقولة على هذين...
اقرأ المزيدفي البيئات الصناعية، ولتوفير تكاليف الكابلات، يُستخدم نظام ثنائي الأسلاك بتيار 4-20 مللي أمبير بشكل شائع. يستخدم هذا النظام سلكين لتزويد مستشعر/مرسل المجال بالطاقة ونقل الإشارة التناظرية في آنٍ واحد. من المعروف أن دائرة المستشعر/المرسل تتطلب مقدارًا معينًا من التيار للتشغيل؛ لذا، يجب أن يكون تصميم ا...
اقرأ المزيد
Xml سياسة الخصوصية مدونة خريطة الموقع
حقوق الطبع والنشر @ شركة مايكرو ماجيك جميع الحقوق محفوظة.
الشبكة المدعومة