الأجهزة
عندما نقوم بتصميم الدائرة الطرفية لواجهة IIC، فإننا عادةً ما نستخدم مخطط الطوبولوجيا مع مقاومة السحب لأعلى الموضحة في الشكل 1، وهيكلها الداخلي هو خرج المصرف المفتوح الموضح في الشكل 2.يتم التحكم بمستوى خرج الدائرة المفتوحة بواسطة مقاومة سحب خارجية ومنطق داخلي، مما يسمح بخفض مستوى ناقل البيانات ثم تحر...
اقرأ أكثرتُنظّم منظمات الجهد الخطي المنخفض (LDOs) جهد خرجها لضمان استقرار التشغيل في ظل متطلبات تيار الحمل المتغيرة. مع ذلك، عندما يتجاوز تيار الحمل النطاق المصمم له، كما في حالة قصر الدائرة أو الحمل الزائد، قد يتسبب التيار الزائد في ارتفاع درجة حرارة الشريحة أو حتى تلفها. ولمعالجة هذه المشكلة، ظهرت آليات حم...
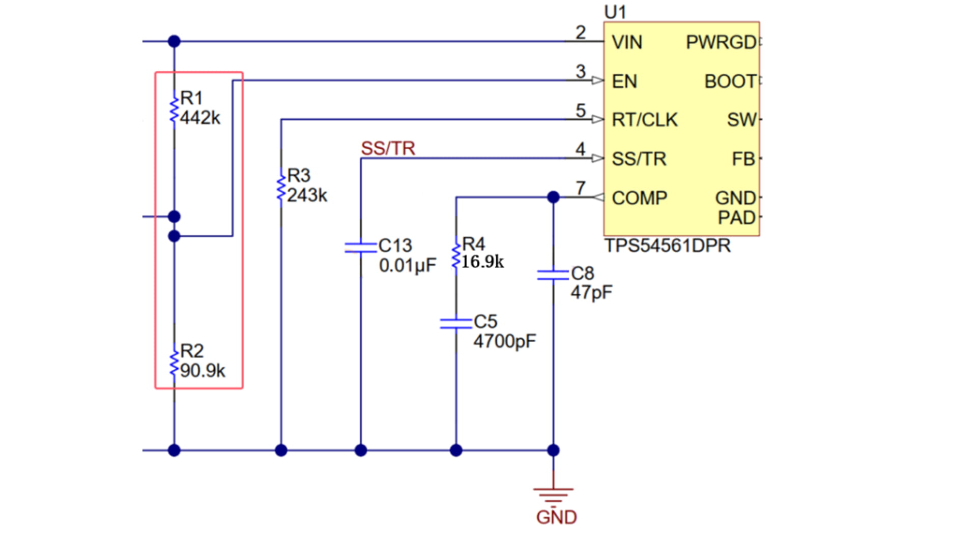
اقرأ أكثرتيار البدء هو تيار عابر وعالي الارتفاع يتولد عند تشغيل مصدر الطاقة أو الجهاز. في مصادر الطاقة والأنظمة الإلكترونية، يُعد تيار البدء غير مرغوب فيه لأنه قد يُسبب إجهادًا زائدًا للجهاز وتلفه.تستخدم دوائر إمداد الطاقة من نوع Buck دائرة بدء تشغيل تدريجي للتحكم في معدل ارتفاع التيار أثناء بدء تشغيل النظام...
اقرأ أكثرتيار البدء هو تيار عابر وعالي الارتفاع يتولد عند تشغيل مصدر الطاقة أو الجهاز. في مصادر الطاقة والأنظمة الإلكترونية، يُعد تيار البدء غير مرغوب فيه لأنه قد يُسبب إجهادًا زائدًا للجهاز وتلفه.تستخدم دوائر إمداد الطاقة من نوع Buck دائرة بدء تشغيل تدريجي للتحكم في معدل ارتفاع التيار أثناء بدء تشغيل النظام...
اقرأ أكثرلضمان جودة توجيه الإشارات ومنع التداخل أثناء تصميم لوحة الدوائر المطبوعة، نحافظ على مسافة بين مسارات الإشارة تساوي ثلاثة أضعاف عرض الخط. كما هو موضح في الشكل 1، تشير هذه المسافة إلى المسافة بين مراكز المسارات. ولأن عرض الخط يُعبر عنه باللغة الإنجليزية بكلمة "width"، يُشار إلى هذه القاعدة غالبًا بمبد...
اقرأ أكثرعند تصميم لوحات الدوائر المطبوعة عالية السرعة أو عالية التردد، يستخدم مهندسو الإلكترونيات مبدأ 20H لتحقيق معايير التوافق الكهرومغناطيسي وتقليل الإشعاع الكهرومغناطيسي. يتطلب هذا المبدأ إبعاد مستوى الطاقة مسافة 20H عن مستوى الأرض، حيث يمثل H المسافة بينهما. كما يساهم هذا المبدأ في كبح الإشعاع عند الحو...
اقرأ أكثرتتمتع جميع أجهزة الاستشعار والقياس بنطاق جهد تشغيل محدد، ولا يمكن للنظام العمل بثبات وموثوقية إلا ضمن هذا النطاق. نعلم أنه يمكن التحكم في عتبة الجهد العالي بواسطة دائرة حماية من الجهد الزائد، ولكن كيف تُحدد عتبة الجهد المنخفض؟ تستخدم مصادر الطاقة عادةً حلًا من نوع خافض الجهد (BUCK) مع منظم جهد منخفض...
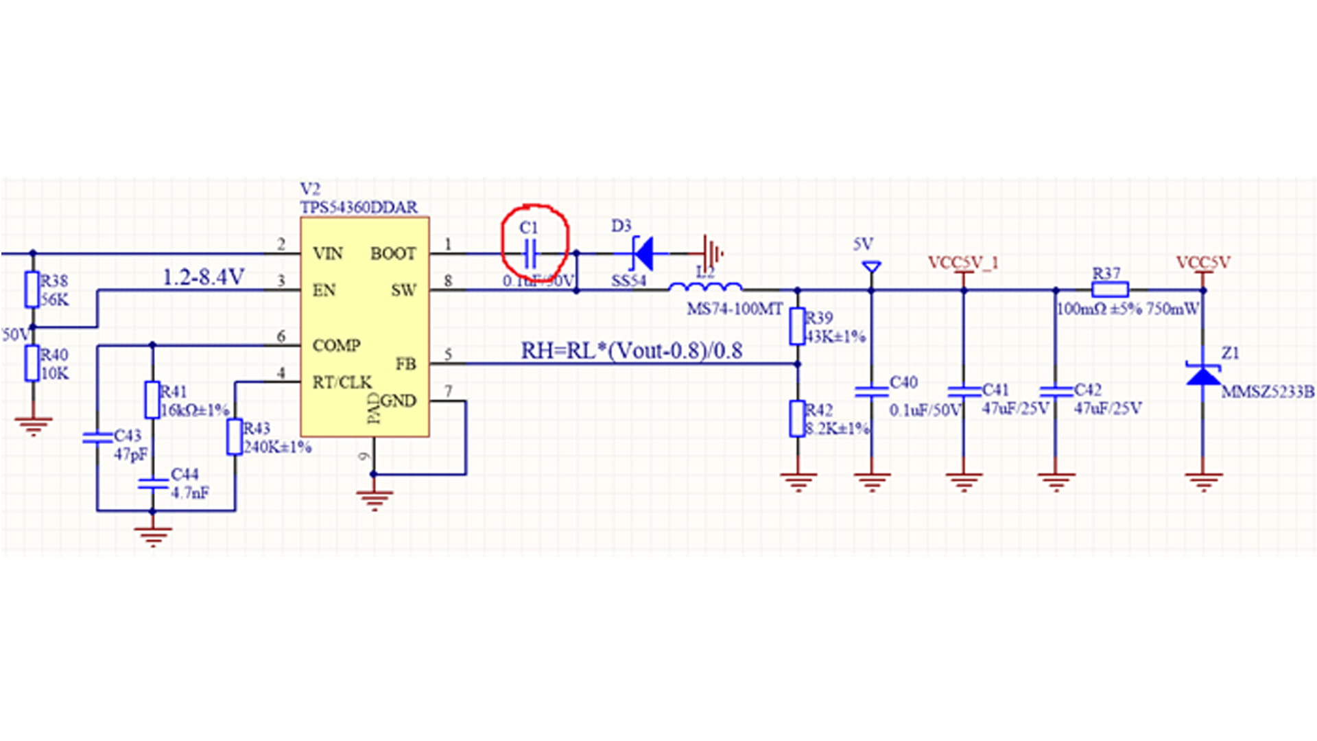
اقرأ أكثرالشكل 1: وحدة تزويد الطاقة BUCعادةً، عند تصميم مصدر طاقة خافض للجهد غير متزامن، يتم توصيل مكثف تمهيدي بين طرفي SW وBOOT للشريحة، كما هو موضح في الشكل 1 (C1). يعتمد المكثف التمهيدي على خاصية عدم تغير الجهد عبره فجأة. فعند تثبيت جهد معين عبر المكثف، وعند زيادة الجهد عند الطرف السالب، يبقى الجهد عند ال...
اقرأ أكثرفي الدوائر المستخدمة للاتصال عبر ناقل SPI مع الأجهزة الطرفية، يتم عادةً توصيل مقاوم صغير بمقاومة تبلغ عشرات الأوم على التوالي مع خط الإشارة، كما هو موضح في الشكل 1. يحقق هذا التصميم الوظائف التالية:1. مطابقة المعاوقة. عندما تكون خطوط إشارة SPI طويلة أو سعة الحمل كبيرة، قد تنعكس الإشارة عند نهاية خط...
اقرأ أكثرالشكل 1: وحدة تزويد الطاقة BUCعادةً، عند تصميم مصدر طاقة خافض للجهد غير متزامن، يتم توصيل مكثف تمهيدي بين طرفي SW وBOOT للشريحة، كما هو موضح في الشكل 1 (C1). يعتمد المكثف التمهيدي على خاصية عدم تغير الجهد عبره فجأة. فعند تثبيت جهد معين عبر المكثف، وعند زيادة الجهد عند الطرف السالب، يبقى الجهد عند ال...
اقرأ أكثرفي الاستخدام الفعلي لناقل CAN، كما هو موضح في الشكل 1، يلزم توصيل مقاومة 120 أوم عند طرفي الناقل. فما هو الأساس لاستخدام مقاومة 120 أوم؟الشكل 1فيما يلي نأخذ مخطط البنية الداخلية لـ TJA1044 كمثال للتحليل.الشكل 2تتميز ناقلة CAN بأن الوضع السائد يُمثل القيمة 0، والوضع المتنحي يُمثل القيمة 1. عندما تكون...
اقرأ أكثركثيراً ما نرى تصميم الدائرة الموضح في الشكل أدناه في اتصالات CAN: لا يستخدم مقاوم طرف CAN قيمة 120 أوم مباشرةً. بدلاً من ذلك، تتم إضافة مكثف مؤرض بين مقاومتين 62 أوم "لتقسيم" مقاوم الطرف إلى جزأين، وهي طريقة الإنهاء المقسم.الشكل 1: دائرة واجهة ناقل CANتُعدّ طريقة التوصيل هذه متطورة للغاية، إذ تُقلّل...
اقرأ أكثر
Xml سياسة الخصوصية المدونة خريطة الموقع
حقوق النشر
@ شركة مايكرو ماجيك كل الحقوق محفوظة.
دعم الشبكة